Bramanto (131100019)
Analisis Pemanfaatan Aplikasi Log Issue
Pada PT PLN PUSLITBANG
PT PLN PUSLITBANG
01 September 2016
sampai dengan
31 Oktober 2016






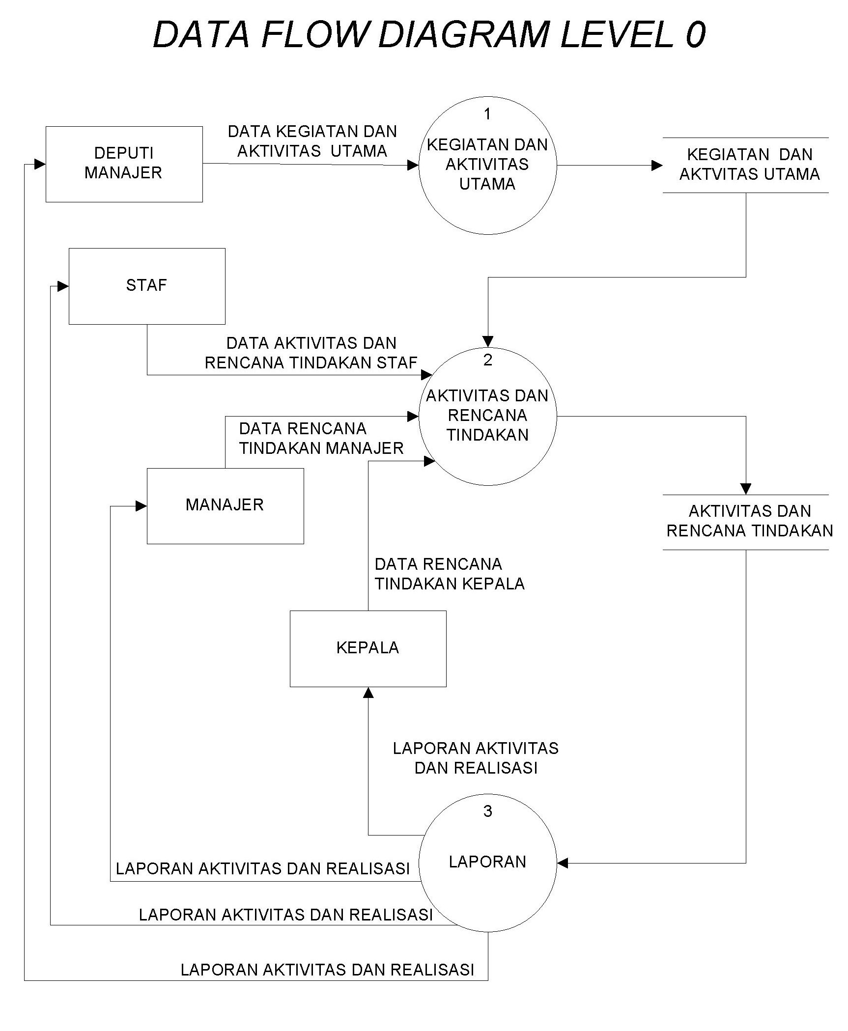
Aplikasi log issue hanya dapat diakses melalui jaringan intranet PT PLN PUSLITBANG JAKARTA.
Belum tersedianya pengingat seperti notifikasi email ataupun sms terkait aktivitas serta realisasi yang belum dilakukan oleh bawahan.
Belum tersedianya laporan dari kegiatan utama, aktivitas utama, aktivitas dan realisasi berupa dokumen yang dapat di cetak.
Untuk pegawai, baik atasan maupun bawahan yang sedang melaksanakan dinas keluar kota agar dapat memonitoring ataupun mengisi terlebih dahulu kebutuhan aktivitas–aktivitasnya pada aplikasi log issue di kantor, sebelum melakukan perjalanan dinas.
Memberikan informasi serta menghimbau kepada seluruh pegawai agar selalu memonitoring dan membuka aplikasi log issue.
Melakukan pengembangan dan penambahan fitur-fitur yang terdapat di dalam aplikasi log issue.





Memberikan kesempatan atau peluang kepada pegawai..

Aplikasi log issue merupakan aplikasi intranet berbasis web yang dapat menjadi wadah positif bagi pegawai.
Memberikan kesempatan bagi pegawai untuk termotivasi melakukan aktivitasnya, membantu pegawai untuk melakukan pekerjaannya dengan tanggung jawab serta berorientasi pada manajemen waktu yang baik.
Aplikasi log issue dapat menjadi penghubung antara atasan maupun bawahan dalam berkomunikasi, menyelesaikan permasalahan dan membangun suasana kerja yang kondusif.
Melakukan pengembangan dan penambahan fitur-fitur yang terdapat di dalam aplikasi log issue.
Meningkatkan infrastruktur baik jaringan maupun server demi terciptanya kestabilan sistem dan aplikasi yang baik.